大晦日。そういや,コロナ以来,某即売会からは足が遠のいてしまった。今年も香港詣は無し。というか,カレンダー悪すぎ。実は昨日から今年最後のネタを準備していたのだけど,動作確認でトラブっているので年越し。ほかにも宿題沢山。
去年名前だけでアジアノジュンシンを買った大井のおおとり賞。今年のお気に入りはテンドウって馬。普通に考えれば将棋で有名な山形の天童か,極楽浄土のことなんだろうけど,おいら的にはクーロンズゲートの天堂劇場だ。来年はNintendo Switch版の「クーロンズゲート Suzaku」も出るし(プレイする暇があるのかは別),年明けに幸先良いスタートを願って応援馬券を買ってみたが,結果はブービー。笹川翼,ここのところいいとこ無しだな。
今年ハマったもの
カルディのコーヒー福袋,アマゾンのドラゴンボール箱,ディスクリートオペアンプ,日高屋のネギタワー,キッチンのシンクの銅製蓋,濃厚あまからカレー(松屋),スノコちょうせい君(浴室用高床スノコ),アレクサでエアコンのON/OFF,首都高八重洲線とKK線,ダビデ像のプラモデル,280円のSuper AKI-80,プレミアム松屋,ペルチェ素子つきUSBファン,インドのコーヒー,グリーンスリーブス(諏訪精工舎のSVM7910),凪のお暇,木暮姉弟のとむらい喫茶,DENON AU-310 (50年前のMCトランス),最強どん兵衛かき揚げそば,Nintendo Switch2のひみつ展,マリオカートワールド,ビスマス入り低温クリームはんだ,復活創業ビーフカレー(松屋),SIEMENS DL1414T (アルファベットも表示可能な4桁LED),ファミマの入店音ヴィンテージIC,Bluetoothミニワッター,麻雀オールスター BS10チャンピオンシップ,長崎黄金ポテトチップス,銀河鉄道999 ANOTHER STORY アルティメットジャーニー,精霊馬のプラモデル(結局買った),湖池屋ファーム ボンノット ロレーヌの岩塩,廃バスに住む,鉄皿牛肉バターライス(松屋),隣の席の五十嵐くん,カンノンマリア(南関競馬),屋根の下のアルテミス,ふつうのおんなのこにもどりたい, ふつうの軽音部,男女の友情は成立する?(いや、しないっ!!),IchigoJam U,タカスタカスタカス(中央競馬),土星の輪, MEMSマイクいろいろ,伍と碁,8月31日のロングサマー,下仁田ねぎ揚げせん,上野のパンダ詣,3D CAD&3Dプリンタ,ゆめいころ(ポテチ),千歳くんはラムネ瓶のなか,辣菜麺(餃子の王将),あくまさんと付き合ってみた。
今年は引っ越しと車の修理に翻弄。飴屋工房ネタは前半は引っ越しで自粛したおかげで後半が大量に。全然整理できていないので,そのうちコメダに篭って整理しようと思うがいつになることやら。引っ越しは建物の耐震性の関係で取り壊しなので仕方がないが(よく揺れたし),3年に1度くらいのペースで引っ越し魔だったおいらが23年も根をはってしまっただけあって,住み心地は悪くなかった。車は老婆を無理矢理働かせている宿命なのか,1年のうち都合5ヶ月くらい修理工場だったり塗装屋にいたりしたような気がする。いつまで持つのかわからんが,車検通る間はなんとか。車検通す為のハンドメイド修理の部品があったり,海外取り寄せ部品ばかりで既にかなり無理している気がしなくもない。来年の車検はすんなり通るといいな。というわけで,皆様良いお年を。
香港の中環にある漢方茶(有名な亀ゼリーとか色々)の有名店,春回堂が昨日突然閉店したのだとか。中環のエスカレーターから見える店だ。店のビルが10月に9500万ドル(約19億円)で売りに出されていたのだとか。1962年の購入時は僅か21万ドルだというのだから恐れ入る。春回堂の閉店により,百年以上続いている漢方茶の店は女人街にある恭和堂だけ。ここの亀ゼリーも有名で,まだいくつか支店が残っているが,先はわからんな。もっとも,百年以上にこだわらなければ中環にもGODからPMQ方向に向かって1ブロック先に公利真料竹蔗水という漢方茶を出す店がある。かなりレトロな店なので看板を見逃すかもしれん(勿論電飾なんかないし,さっきGoogleMapで確認したら店名の漢字が右から左に書いてあった)。そういや,今年の香港の大晦日→元日は毎年恒例の花火は無いらしい。代わりに年越しイベントとビル街のライトショーがあるらしい。イベントはHSBCビル向かいの皇后像廣場に舞台に舞台を設置。昔の立法会のビルを挟んだ遮打花園と,大会堂前の以前スターフェリー乗り場があったところ(愛丁堡廣場)に中継用スクリーンを置くのだとか。どんなイベントになるのだろうねぇ。
なんだか昨日くらいからウルトラセブンの話題が。スペル星人が出る発禁になった12話が某所にアップロードされていた。しかもリマスターしたとしか思えない程の高画質。AIっぽさは無し。家庭用ビデオデッキがあった時代ではないし,一部に出回っていたビデオも何度もダビングを繰り返したような画質なので,ここからリマスターしたとは考えにくい。となると中の人なのだろうけど,何か深い事情があるのか,それとも世間の反応を見るための何かなのか。
ネコかる忘年会の日。滝本瞳+αさん,超久々の松永夏代子さん,明日ライブの小峰公子さん,飛び入りのala(エイラ),CAJUN MOON BANDさん,a子さん,杉本和世さん,多摩川姉妹,相曽晴日さん。栄田さん今年は3月にホテルを予約していたそうで,終電の心配もなくのびのび。

奥にあるのは来場記念缶バッジのガチャガチャ。
あくまさんと付き合ってみた。Kindleで全話無料公開中なので全話読んでみた。ほっこり系恋愛コメディ。悪魔もなかなか大変な職業だな。しかしこの作品。あけてびっくり縦スクロールにデカ絵。そういやジャンルがFliptoonだ。これはWebtoon(縦読み漫画)のアマゾン版サービス。まぁ,iPadで読むものじゃないのだろうけど,iPhoneで読んでも違和感あるのは縦読みスクロールとコマ割りの相性の悪さなのだろう。しかし変なところで切れてしまうのはなんとかならんのか。ものすごく読みにくい。画面サイズの縦横比はスマホによりバラバラなので1枚絵ではない縦スクロール読みでコマ割りするのは無理なのではとも思う。コマ割りの工夫無しで単なる紙芝居なら縦読みスクロールでも良いのかもしれんが,それだとテンポ感が伝わらない。吹き出しの場所も工夫が必要。でも読みやすさを追求すると同じような構図ばかりになってしまう。テンポ感の悪さはこれも原因かもしれん。そんなことを思いながら全話読む。最後のページに挨拶が書いてあった。無料になったのは,年明け後に普通の横読み漫画に再構成して出版するからなのだとか。公開も12/31まで。制作側にもコレジャナイ感があったのかも。
有馬記念。レガレイラ連勝ならず。がっちり周囲を囲まれてあれじゃ出るにも出られない。ゴールしたところでまだ余裕たっぷりだもんなぁ。
秋葉原のガード下タイガー無線が今日で閉店。創業は昭和32年らしい。秋月や千石で買えるような赤黒透スミチューブ以外の絶縁チューブを買うならこの店だった。絶縁チューブはメーカーや色に拘りがなければ千石や小柳出にあるのだけど,昔の製品や見たことない製品も含めて,ここでじっくり選ぶのが楽だったのだよなぁ。今年はここと,電球売ってた隣のミツワ電気と,通り1本隣のラジオセンターの万世書房と,2階の菊地無線が閉店。万世書房と菊地無線はどちらも店主が90代だ。本当にお疲れ様(ちなみに万世書房さんと菊地無線さんの創業時の昔話はフォト秋葉原というサイトが詳細に取材しているので,Google検索してみるといいかも)。タイガー無線の隣にあったミツワ電気は一足早く閉店して今やコインロッカーだ。タイガー無線の跡地もインバウンド向けのつまらんアニメグッズ屋になるくらいだったら,立地と店の形状を生かしてスタンドだけのラーメン屋なんか楽しそうだが,誰かやらんかね。
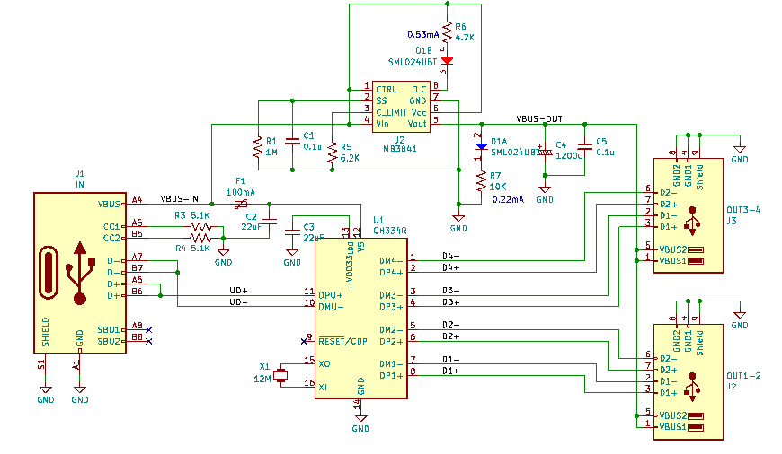
水曜のUSB-HUBのつづき。MB3841につけるスロースタート用のコンデンサにディスチャージ用の1MΩを並列接続したら,ホスト側のUSBケーブルを抜いてすぐに刺すと過電流検出状態になる現象が解消。やはり電源投入時のコンデンサチャージでスロースタートが効かずに過電流検出してたのね。このコンデンサは,USBケーブル差し込み時に一瞬電圧降下して,HUBにつながっている他の機器に影響を招かないようにするもの。電源共通のGANGモードという配線なので仕方がない。もっとも,マザーボード用の低ESR1200uFである必要はなくて,もっと容量が小さくても大丈夫な筈なのだが。まぁ,これで完成したっぽいので,3Dプリンタで出力したケースのカバーを接着。PETG素材にはコニシのウルトラ多用途SUソフトクリアーがいい感じにつく。こいつはゴム系っぽいネバネバした接着剤なので瞬間接着剤のような硬さにはならないが,PETGのようなくっつきにくい素材でもなかなか強力にくっつけてくれる。欠点といえばチューブの中に空気が入ると固まってしまうことと,ベタベタなので手につくと面倒なことに。もし手についてしまたら(絶対にオススメはしないが)アセトンで落ちる。(これも絶対にオススメはしないが)サンハヤトのフラックスクリーナーでもいい感じ落ちる。

今回の回路図。CH334Rはアリエク,電流制限のMB3841はデジットのジャンク。
電流制限は秋月にあるCH217Kの方が入手が楽そうだ。
オーイ!とんぼ60巻発売。親のくだりでもらい泣き。とんぼちゃん,ゴルフ頑張っているのね。
めりくり。今年はケーキを買い損ねたので,某格安スーパーの破片ケーキで適当に。味は平成期の百円ケーキそのもの。
MTTバッファ付きのUSB2ハブの基板がようやく届いたので部品を載せてみた。先月もネタにしたが,MTTバッファとは12MのUSBを480MのUSB2ハブに接続する際に,ハブのポート毎にバッファを持つ方式だ。キーボード相手ならハブ全体で1つのバッファ(STT)でも性能的に変わらないので,大抵のUSB2ハブはそのような作りになっているのだが,そこにUSB Audioを複数接続すると簡単に破綻してしまう。そこでMTTバッファ付きのUSB2ハブが必要になる訳。USB2でMTTバッファ付きの市販品がどのくらいあるのかはわからんが,わざわざ明記されているのは高額な産業用しかないので自作した次第。使用したUSB HUBコントローラはCH334R。秋月扱いのCH335Fの弟分だ。これはUSBコネクタを接続するだけで4ポートのUSB HUBになる簡潔明瞭コントローラ。クロックの12Mはなくても動くらしいが,ブレッドボード上では何故か上手く動かなかったので載せている。で,これを日曜に3Dプリントしたケースに入れてみる。良い感じにピタリを収まる。機能もUSBハブとしては問題ない。ただ,オマケで入れたE-Fuseに問題が。使用したICはデジットのジャンク,富士通MB3841だ。抵抗1本で制限電流を決められるタイプ。で,コイツが電源投入時のコンデンサチャージで過電流検出するのだ。なぜこれがすぐわかったかって,オープンドレインの過電流信号に秋月のジャンク赤青2色LEDをぶらさげて赤く光るようにしていたから。通電時は青,過電流検出時は赤だ。このMB3841は過電流を検出すると,ロックしてしまい再通電しない仕様。この辺はやはり富士通。安全を優先したか。しかしこれが困った。最初の一発だけなので,USBコントローラ側から解除してやればよいのだが,CH334Rにそんな信号はない(上位機種ならある)。MB3841側もそこは考慮していて,スロースタートができるようになっている。この機能を使って数百mS遅れるようにしてやるとこの問題は半分回避可能。なぜ半分って,USBケーブルを抜いてOFFしたとき,すぐにONすると過電流検出状態になってしまうのだ。おそらくスロースタート用の時定数コンデンサのディスチャージが間に合っていないと予想するが,原因を探る元気は今はないので,とりあえず無視。時間をおけば問題ない。そういう訳で,このUSB2ハブ,さっそく実用にしている。いまのところUSB部分は問題なく動作している。

左:パネルと底板を一体成形したバージョン。これでも問題なさそう。
右:パネルと底板を別パーツにして接着したバージョン。
どちらもLED表示用に直角曲げしたアクリル棒を接着。

折角なので,それぞれに同じ基板を載せてみる。
基板上のポリスイッチはUSB HUBコントローラの保護用。データシートにあったので載せてみたが過剰防衛のような気が。
年賀状書きつづき。年賀ハガキ買ってきて印刷して宛先書いて投函。いつもいただいている人には行くと思います。年賀状仕舞いとは無関係に送っているので,もし年賀状仕舞いしている方がいらっしゃいましたら返信は不要。
年賀状書き。馬のネタなら競馬ネタは結構あるのだけど,ここは大人しく希少馬ネタで。12年前は香港の馬肉屋の看板を沢山並べてた。今年は某所の馬肉呑み屋の提灯とかのネタも用意したがボツ。さすがに肉にしちゃうとなぁ。
年賀状書きをそろそろやらないとならないのだが,そこは無視して,昨日に引き続き3Dプリンタで色々。というか,3D CAD(FreeCAD)の方だ。箱モノの作り方に慣れてきたので,今週あたりにようやく基板が届きそうなUSBハブの箱を作ってみることにした。手始めの練習作なので普通の直方体にコネクタ窓の形式で。基板を装着する部分はでっぱらせて,インサートナットをつけられる穴をあけてみる。ダミーの基板を載せてあれこれ考えながらようやく。ってか,ノズルを細くしたままなので,1つ印刷するのに3時間弱かかってしまうのだ。まぁ,急いだら急いだでそれなりの品質でしかないので,それはそれで仕方がないのだが。
今年の5月くらいにレコードプレーヤーのMCカートリッジ用トランス DENON AU-310 のジャンクを復活させたネタを書いた。今日はその続き。背面の入力用RCAコネクタが昭和40年代風味の安物だったので5月の時点でプラ板を加工してトモカのC-60に交換したのだが,やはり金属ケースとの隙間のお陰かRCAコネクタが緩んでしまっていた。そこで先月導入した3Dプリンタを使ってコネクタの台座を3Dプリントしてみようと思った次第。これが良い感じにAU-310にハマる。ネジ留めはナット穴を定義するのが面倒だったので,少し大きめの穴を定義してインサートナット(木工用の鬼目ナットのようなもの)を挿入してみた。コイツは少しだけ圧入後,ハンダゴテを使って熱で押し込んでやればスッと装着できるのが有難い(もちろん,慣れも必要だが)。

旧コネクタ。右は今年5月にプラ板から切り出してトモカC-60を取付したもの。

数値は実測からの割り出しなので正確ではないが,だいたいこんな感じ。3Dプリンタで多少膨れる分も考慮。
左右同じ図面で,右は中央の豚鼻の部分の寸法を記載したもの。コネクタ間隔は六角ナットの分だけオリジナルより広くする。

3Dプリントしたら,上下のビス穴にインサートナットを挿入。3Dプリンタ成形物用の鬼目ナットだ。
中央の豚鼻の部分は板圧(1mm)分だけ高さを盛っておく。

AU-310にピタリと装着。

トモカC-60を取付。白ワッシャは平らな方を表側に。裏側は絶縁不要なので省略。
毎年恒例,川崎競馬最終レース,芦毛白毛限定のホワイトクリスマス賞。今年は芦毛ばっかり12頭。浦和のキミトユメヲカケルにSPAT4で夢をかけたのだが見事に撃沈。ってか,1着は大本命,大井の人気馬グレッチャーでぶっちぎりの配当130円はよいが2着がびっくり10番人気のウロボロス。こりゃ,来年も波乱があるかもしれん。
金属研磨剤のピカールが販売終了する話でバズってた。最近はピカールよりマシな臭いの研磨剤も結構あるので販売終了も致し方無しかもしれんが,研磨性能ではどうなのだろうか。少なくとも仏壇屋は他では代替がイマイチで困っているらしい。ピカールといえば,お茶の水女子中学OGから聞いた話が。あそこの制服はセーラーの上につけるバックルが特徴的なベルトが有名(別名チャンピョンベルト)。このベルトのバックルを卒業時にピカールでキラキラに磨くという謎の伝統があったらしい。中学生があのピカールでベルトのバックルを懸命に磨く風景を想像すると笑ってしまうのだが,キラキラに光るチャンピョンベルトが並ぶ卒業式はなかなか荘厳な見栄だったのだとか。昭和の話なので,令和になってまで伝統が残っているのかは知らんが,まだ残っているのだとしたらピカールの代替品を探すところからなんだろうな。
iOS 26.2なのだが,メールアプリの機能でAI(Apple Intelligence)が優先度の高そうなメールを選別してくれる余計な機能がついた。一見便利そうだが,このAIが大馬鹿で,こんな感じで詐欺メールを「優先」と表示する大ボケをかましてくれるのだ。まんまと騙された被害者がApple相手に訴訟起こしたら面倒な話になるよな,これ。

まんまとすり抜けるメールフィルタもイマイチだが,それを取り上げるAIは大ボケだ。
MEMSマイククラフトのつづき。今度はShinさん式のMEMS単一指向性マイクをつくってみた。これは前後にそれぞれ1個MEMS素子を配置して後ろ側の素子を逆相接続することにより,後ろからの音を打ち消すという仕掛けのもの。作例そのままだと難易度が高いので回路部分とマイク取り付け部分を基板化して簡素化(手抜き)。前側のマイクは基板の端を切除して穴を完全に露出しているが,後側でそれをやると30mm間隔でピタリと配置するのは難しいので普通に穴を開けただけで省略。でも今考えてみると前後180度ひっくり返せば可能だったかな。で,出来上がってみるときちんと指向性を持つようになる。これを今日合唱に持って行って左右180度に向けて録音してみたが,確かに良い感じの指向性だ。ただ,10月に無指向性MEMSマイクを最初に試したときの感動とは少し違うような。手抜きの影響なのか,工作の甘さか。それはともかく,後で指向性がどんな感じなのかポーラパターンを採取してみようと思う。

他と見分けが付かんのでカーディオイド印を貼ってみた。
本体のザクリとパイプの穴あけはボール盤必須。

中身はこんな感じ。ピンボケ失礼。基板化して工作を省力化(いわゆる手抜き)
ケーブルで配線してある場所は動作確認後に基板を配線の位置で切断。
上野のパンダ返還話。もともと決まっていた話なのにオールドメディアがミスリードを狙っているのはいつものことだが,適齢期なのだから中国で繁殖に回した方がいいに決まってるだろうに。それはともかく,姉のときと同様,最後は抽選だ。明日から毎日正午に1週間先の予約開始。1/12までの観覧は予約時の先着順。以降は抽選らしい。姉のときは運良く当選したが今回はどうなるのやら。中川翔子がイメージソングを歌っていて,コロナで返還が遅れたお陰で何年もかかりっぱなしだったのだっけ。今度は誰が歌うのかな。
VOCALOID6版の初音ミクのアーリーアクセス版が出たというので,早速ダウンロードして歌わせてみた。6対応なのでAIが使える。AI初音ミクだ。確かに細かいパラメータ設定無しのベタ打ちデータでも結構それっぽく歌ってくれる。なにより,今更変えられない音色はVOCALOID2のときと変わらない瑞々しさだ。18年前の声。もっとも,あのユーミンも若い頃の声をAI学習したAI荒井由実でアルバム作るくらいだから,これはこれで新しいスタイルなのかもしれない(ユーミンはVOCALOIDではなくSynthesizer Vだが)。これならドラえもんやサザエさんのように当人が故人になっても不死身。まぁ,おいら的にはAI荒井由実よりも80年代デジタルシンセを駆使したAI松任谷由実を待っている。マジで。
今年最後の工作ネタの仕込みで基板を深圳の業者に発注したのだが,前回まで安価に使えていたOCSがダメになっていた。前回発注分がウチに届いたのが8日前。その時点で既に関空経由から昔懐かしい成田→柏経由に変わっていて,しかも深圳で2日足止めだった。全体の物量が減っているのか,使える航空便が減って荷物が滞留しているのか。
香港競馬の香港カップは世界的賞金王の浪漫勇士が4連勝。3歳から7歳まで,香港カップ4連勝はホントに見事。7歳ではあるが騸馬なので繁殖入りは無し。使い倒すしかないので来年8歳で5連勝を狙うのもアリか。というか本当に騸馬なのが惜しい。香港は繁殖やってないので騸馬だけになるのは仕方がないにしても,この最強の血筋を残せないってのがなぁ。ちなみに牡馬のアレを切除する際に冷凍保存しておいて,後でもし必要になった際に復活させるという研究はあるらしい。ただ,復活後のタネ放出には電気ショックが必要だそうで,人工的な受精を一切禁止しているサラブレッドにはまだ難しいのだとか。
コロナ明け6年ぶりのクリスマス慰問。慰問先の近所にあった大正か昭和初期に作られたと思われる味のある看板建築がつまらないマンションになっていたり,おいら的道案内に使っていたガソリンスタンドがなくなっていたり。6年って結構長かったのねぇと今更ながら。
スイス政府が申請していた民族音楽「ヨーデル」がユネスコの無形文化遺産に登録されたのだとか。日本で最初にお茶の間で有名にしたのはハイジなんだろうが,ヨーデルといえばやはり桂雀三郎師匠。ヨ〜ロレイヒ〜のメロディで食〜べ放〜題のアレだ。もっとも,あれは曲もアレンジも元ネタはスイスではなくアメリカのウェスタンだがそれは置いといて,後ろでヨーデルパートをファルセットで一緒にハモっているギターとマンドリンとコントラバスが楽しそうでいい味出している。でも音の方はコントラバスよりも重ねているチューバの方が目立っているんだよなぁ。
ガイナックスついに法人消滅のニュースが。王立宇宙軍を公開した頃にオギャアと生まれた子供も今や38歳のオッサン&オバサンだ。まぁでも,よくもったなぁというかなんというか。せめて関わったアニメーターへの未払い分だけでもなんとかしたいという思いでの延命だそうだが,それにしても。
ピッコマの毎日くじで1等500ポイント当選。へぇ〜 あれってちゃんと当たることあるんだと感心。
YM2608で思いだしたことが。このIC,ピン間隔が1.778mmという特殊なモノだった。ソケットも専用のものを用意しないとならない。以前,秋月に丸ソケットと平ソケット両方売っていた気がするが,改めて検索してみると,以前の丸ソケットは販売完了。今は平ソケットだけの様子。他に丸ソケットの市販品は無いかとDigikeyで探してみると,びっくりする位の価格のものが出てきた。他に思い当たる秋葉原の店も皆閉店しているのだよなぁ。まぁ,この間隔のIC自体が終息品だらけなので仕方がないか。ここは諦めて秋月の50円平ソケット品にするか。
終息品といえば,タクマンの1W小形金属皮膜抵抗RLC75Sと,炭素皮膜抵抗RDC75Sが終息品になるらしい。理由が3x8サイズの白碍子に着膜する機械の老朽化で特性維持困難。新装するにも需要が激滅状態というのだからどうしようもない。金属被覆は諦めて他社の酸金を使うか,Vishayあたりの割高な輸入品を使うか。秋月の中華な1W超小型金属被覆はリーズナブルなのだが,着膜がいい加減なのか材質の問題か,あまり音が良くないのだよなぁ。
ふとしたことから往年のヤマハFM音源IC YM2608を複数入手した。例によってDACは無いので偽物承知でアリエクのやつをいくつか発注してみたが,まぁ,本物があればみっけものくらいで。さて,これで何を作ろうか。何年か前にOPL2のYMF262を2つ載せてMIDIで制御するシンセを作ったが,OPL2の音が4op使ってもチープすぎて萎えたので,耳覚えのあるOPNの音で。OPNの音を使いたいだけなら普通のDACが使えるYMF297-Fでも良さそうな気はするが,不思議なことにデータシートが転がってないのだ。僅かなブログ記事と,コレを使って作った音源の回路図くらい。なので,OPNで遊ぶならYM2203かYM2608か,YMF288を入手しないとならないのだ。ヤフオクにはどれも転がっているが,まぁ,そこまでして手を出したいとも思わないのだよなぁ。
グレゴリオ聖歌の日。待降節は今まで散々やっているので新ネタはなし。待降節に入ったので,例年の通り晩課のアンティフォナは精霊降臨以降の Salve Regina から Alma Redemptoris Mater へ。四旬節に入るまではこの歌だ。それもグレゴリオで歌うのは飽きてきたので,たまにはお遊びということでフィリップ・クックの作品を歌ってみたり(リンク先に楽譜あり)。綺麗な曲なのだが,歌い出しからCADGの和音だ。調性が長調でも短調でもなさそうなので何とも言えんが,#ひとつなので長調だと思うとパワーコードのG9/Cってとこか。いずれにしても初見唱では難易度高。ちなみにアンティフォナは2月か3月の四旬節に入ると Ave regina caelorum,復活祭がおわると聖霊降臨まで Regina coeliだ。カタログを見てみると,彼は4曲全て作曲している。さすが。
ボロボロに剥げてしまっていたのでオールペイントに出した愛車が帰ってきた。前回オールペイントしたのが15年位前なので,そんなものかって感じ。放っておくと錆だらけのような様態だったのが,樹脂部分以外は完全に新車の輝きだ。これなら新車だって騙せる? 訳ないか。
Xに出ていた香港の大手ゼネコンの噂話。昨今の火災を受けて,現場での喫煙を全面禁止するのだとか。それだけなら建前だが,その先も決めているのが香港らしい。まず,痕跡(吸殻など)も含めて現場で喫煙が見つかったら,その現場の下請け業者に1件につき罰金6000ドル(12万円)。喫煙した人はブラックリスト入りで,今後一切,そのゼネコンに関わる工事での雇用を禁止。香港のタバコは1箱20本入で2000円くらいなので,どうしても吸いたい中毒者が吸っているもの(ちなみに,日本からの持ち込みは19本まで。それ以上は1本につき約80円の課税)。それでもあの事故の後なので,現場も大きな反発は無いのだとか。
以前は香港街歩きの必須品で,地下鉄の売店ならどこでも売っていた地図帳,香港街道地方指南が遂に最終版になってしまうのだとか。表紙に,50th 告別版って書いてある。50周年であり,最終版だ。1977年から2024年までは毎年出ていたのに,2025年版は無くてデジタル移行の話だけはあった。今更ではあるけれど,告別版とかかれると寂しい。まだ国内で扱っている洋書屋は無いようだけど,これ,入手できるのかしら。香港の住所表記は道路名+番地+建物名+階数なので,その道路がどこにあるかわからないと辿り着けず,この地図帳の索引が物凄く役に立ったのだ。逆に道路名がわかれば,あとは端から1,2,と振られているだけなので難しく無い。それっぽい場所で目的の建物名が見つかれば,目的地に近いバス停と系統番号をチェックして,あとはどこでそこを通るバスに乗れるかを調べるだけだ。今は色々なアプリでその作業を代行してくれるので楽といえば楽。まぁ,この地図帳が現地で必要になるとすれば,スマホ電池切れか電波が届かないときか,SIMのデータ容量を使い切ったときくらいしかなくなってしまったのだが。
某所で昔の電子工作する小学生(古い言い方だとラジオ少年?)が使ったIC LM3909がバズってた。コイツを使うと単三電池と,LEDと,100uF〜220uFくらいの電解コンデンサを1個つけるだけでLEDが1秒間隔くらいでチカッ,チカッと光るフラッシャーがつくれるのだ。今でも若松に行けば(当時と比較するとびっくりするような価格だが)入手可能。おいらもガキの頃に使ったことがある。LEDが電池1本では電圧不足で光らないことは雑誌の記事で知っていても,こいつがどういう原理で光らせているかは知らない。当時は今のようにデータシートに容易にアクセスできるような世界ではなかったし,アクセスできたとしても中身の回路が理解不能。そもそも子供に英語なんて読めないので原理などは知らなかったのだ。超今更なのだがあらためてこのICの仕組みが知りたくなってググってみると,アプリケーションノートがでてくる。なるほど。トランジスタ発振回路だ。これでコンデンサをチャージして,放電させるときに電池の正電圧とコンデンサの放電電圧を合わせれば2Vくらいになる。これで当時のLEDならチカっとチカっと一瞬点灯するという仕掛けだ。チカッではなく常時点灯しているように見せるにはコンデンサの容量を小さくすればよい。点滅のスピードを上げれば目には常時点灯しているように見えるという仕掛け。ただ,そもそも1.5V乾電池でLEDを点灯させるというのは,LED点灯が主な目的ではなく,別の目的のついでのようなものなので,これでLEDを常時点灯させて電池の寿命を縮めてしまうのはもったいない。あくまでも応用できますよという話だ。
で,このアプリケーションノートが結構面白い。応用回路が色々載ってる。そもそもは発振回路なので,Electronic Trombone,Fire Siren (アメリカの消防車風の周期の長いサイレン),Whooper Siren (アメリカのパトカー風の周期の短いサイレン)あたりは得意分野。他に Triac Trigger,Radio,Mini-Power Amplifier なんて変わり種も。ちょっと待て,Radioって何だ? このフラッシャー用のICに中波ラジオ用のアンテナとバリコンとスピーカーを接続している。これでラジオになるらしい。回路をみたら,いわゆるトランジスタ検波ラジオだ。この回路図はGoogle検索で見てもらうにして,4ピンと8ピンの間にアンテナコイルとバリコンをAC接続する。8ピン側のQ1のエミッタにベース接地のバイアスをかけるためAC接続が必要。Q1でベース接地増幅,Q2とQ3がPNPのインバーテッドダーリントン構成。こっちはスピーカーを負荷にしたエミッタ接地。Q3のコレクタ側2ピンから出力を取り出し,5ピンのプラス電源(PNPなのでこちら)との間にスピーカーと高周波バイパス用コンデンサを接続する。スピーカーは40Ωと記載されているので,普通のイヤホン想定か。バイアスの計算をしていないのでわからんが,検波はおそらくQ2-Q3の方と予想。ただ,電源が1.5Vだと普通に増幅回路を組んだだけでトランジスタ検波状態になってしまうのではないかというツッコミも。
採血の日。一昨日にキツめのワインを結構飲んだ気がするが,二次会のスナックのママにもらったペパリーゼが効いたのか,肝機能は特に問題なし。体重が少し増えているが,それはこれから冬眠するよということで。
夜は指揮棒振り。演奏会の本番は来月。まぁなんとか,見せることができそうな気がする。いや,気がするだけか。
渓谷沿いの美しい紅葉を見ながら帰路へ。運転しているので写真が撮れないのが残念。最近借りているレンタカーは日産レンタカーが多い。じゃらん経由で借りると安いってのもあるが,普通の小型乗用車は ノート e-POWER しか作っていないので,軽ではない小型乗用車の車種指定無最安クラスを注文しても必然的に ノート e-POWER になるのだ。去年も書いたがワンペダルの癖はあるものの,エコカーでガソリン代が安く済むので,かなりお買い得感がある。で,今年借りられたのは去年マイナーチェンジした後の車で,スピードメーターのところについているパワーメーター表示が何やら格好いい。以前はプリウス同様に横バーが伸びていく仕様だったが,これが電車の電流計のような円形バー表示になっている。しかも数字付き目盛がついているぞ。電車の電流計の円形バーは0A時の定位が時計の12時で,電力を使うと右側,減速して電力回生すると左側に振れる。これをいい感じに再現しているのだ。
自動車なのでさすがに12時から半分ずつという訳にはいかず,少し斜めの10時半の位置が0%,4時半の位置が100%,7時半の位置がマイナス40%(ただしマイナス方向は目盛だけで数字が書いていない)。アンペアではなく%だが,最大電流なんて数値で知る必要はないので,%表示の方が親切だ。これを上り坂以外は常に10〜20%を超えないようにアクセルを微調整する運転が面白いのだ。平坦な道であれば,発進後,アクセルを少し踏んで10〜20%のどこかで固定(どこで固定するかは道路状況次第)する。するとどんどん速度が上がっていく。電動なのでドッカン加速も可能だが電気が勿体無いので,あくまで10〜20%だ。e-POWERはあくまで電動車であり,ギア比は一定。なのでギアチェンジではなく,電流計を見ながら手動で電圧制御する昔の電気機関車のような運転になる。ある程度流れに乗る速度になったらアクセルを同じ速度を維持する位置まで戻す。その位置をキープすると,平坦な道であれば同じ速度で流せる。道路の凹凸に合わせて常に電流値が増えたり減ったりするのが面白い。そしてワンペダル操作のe-POWERなので,止まる時もアクセルペダル操作だ。先の信号に赤が見えたらアクセルを少し戻す。すると電流計は10時半より左に振れ,エンジンブレーキのような乗り心地になり電力回生が始まる。状況によってはブレーキランプがつくが,ブレーキランプがつくかどうかは減速度次第。マニュアル車の軽いエンブレ程度の減速ではつかない。急にアクセルを戻すと急減速してしまうので,アクセルの戻しはあくまで少しずつだ。この操作だけでオートマ車のクリープ位の速度まで落ちるので,その速度になったらアクセルを離してフットブレーキを指先でちょこんと踏んで停止だ。一度停止したらそのままグッとブレーキを踏み込むと駐車ブレーキのような自動ホールドがかかるので,あとは足を離していても問題ない。青になったらアクセルを踏むだけ。
マニュアル車は状況に応じたシフトチェンジの楽しさがあるが,このe-POWERはエコに徹して,パワーが必要な場面以外は絶対に20%を超えない,減速もマニュアル車のようにエンブレ基本で,ブレーキを踏まないような運転の模倣をすると,それはそれでなかなか楽しいオモチャだ。
